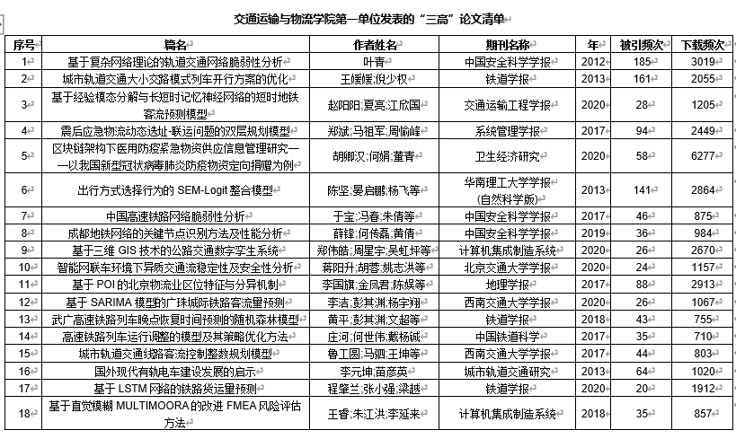
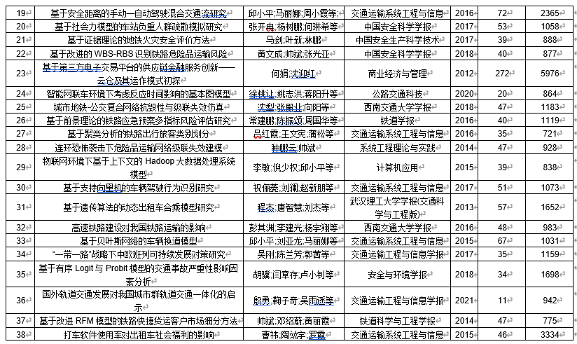
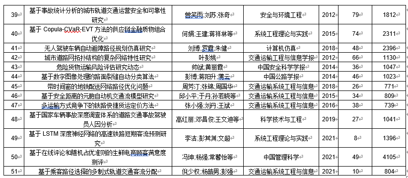
根据中国知网(CNKI)《学术精要数据库》发布的2012-2022年的高影响力论文榜单,以人生就是博ag(中国区)·公司官网为第一单位发表的51篇论文入选了本次“三高”论文榜单。最高引用次数达到272、最高下载次数达到6277,充分展现了公司发表的中文期刊论文的重要学术影响。
《学术精要数据库》是由中国知网评价中心推出的支持代表作论文遴选、衡量学者研究成果影响力的评价参考工具。通过对中国知网收录的近10年的论文数据进行统计,按PCSI(论文引证标准化指数)、被引频次、下载频次的高低分别排出前1%的高影响力论文(即高被引论文、高下载论文、高PCSI论文)。
此次51篇论文入选“三高”论文,是学院坚持面向国家重大战略需求,把论文写在祖国大地上,鼓励全院教师在中文重要期刊发表高水平研究成果的重要体现。



图片新闻
最近更新






